기타

[draft] SQL과 NoSQL 그리고 Time Series Database의 특징 및 주요 차이점

SangChul Dot Kr Blog 2025. 10. 3. 20:34

SQL과 NoSQL 그리고 Time Series Database의 특징 및 주요 차이점

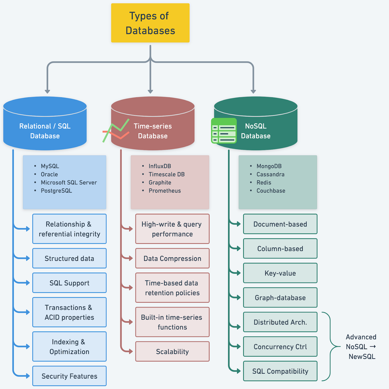
SQL과 NoSQL 그리고 Time Series Database는 데이터베이스 관리 시스템(DBMS)의 주요 카테고리 중 하나입니다.

SQL(Structured Query Language) 데이터베이스

  1. 데이터 모델 : SQL 데이터베이스는 정형 데이터를 저장하는 데 사용됩니다. 데이터는 테이블 형식으로 구조화되고, 스키마(데이터의 구조)를 가집니다.
  2. 특징
    • ACID(원자성, 일관성, 고립성, 지속성) 트랜잭션을 지원하여 데이터 일관성과 안전성을 보장합니다.
    • 스키마 기반 모델로 데이터 무결성을 강화하고 복잡한 쿼리를 실행할 수 있습니다.
    • 대표적인 SQL 데이터베이스는 MySQL, PostgreSQL, Oracle, SQL Server 등이 있습니다.
  3. 사용 사례: 비즈니스 응용 프로그램, 전통적인 관계형 데이터베이스 시스템, 데이터 분석 등에 사용됩니다.

NoSQL(Not Only SQL) 데이터베이스

  1. 데이터 모델: NoSQL 데이터베이스는 다양한 데이터 모델을 지원합니다. 이는 정형, 반정형 및 비정형 데이터 모두 포함합니다.
  2. 특징
    • NoSQL은 스키마리스(데이터 모델이 유연)이거나 스키마를 자유롭게 변경할 수 있어 다양한 데이터 형태를 다룰 수 있습니다.
    • 분산 데이터베이스로 확장성을 강화하며 대용량 데이터 처리에 적합합니다.
    • 다양한 NoSQL 데이터베이스 유형, 예를 들면 키-값 저장소, 문서 저장소, 그래프 데이터베이스, 열 지향 데이터베이스 등이 있습니다.
  3. 사용 사례: 웹 애플리케이션, 대규모 데이터 저장, 빠른 읽기 및 쓰기 요구 사항, 유연한 데이터 모델링이 필요한 경우에 사용됩니다.

시계열 데이터베이스(Time Series Database)

  1. 데이터 모델: 시계열 데이터베이스는 시간 순서로 정렬된 데이터를 저장하고 쿼리하는 데 특화된 데이터 모델을 가집니다.
  2. 특징
    • 시계열 데이터베이스는 시계열 데이터를 효과적으로 저장하고 조회하기 위해 최적화되었습니다.
    • 시계열 데이터는 센서 데이터, 로그 데이터, IoT 데이터, 서비스 모니터링 데이터 등과 같이 시간과 함께 변하는 데이터 형을 다루는 데 사용됩니다.
    • 오픈 소스와 상용 시계열 데이터베이스가 있으며, 예를 들어 InfluxDB, TimescaleDB 등이 있습니다.
  3. 사용 사례: IoT 장치 모니터링, 실시간 분석, 로그 분석, 성능 모니터링 및 이상 탐지와 같은 시계열 데이터 분석에 사용됩니다.

SQL, NoSQL, 시계열 데이터베이스의 주요 차이점

특징 SQL 데이터베이스 NoSQL 데이터베이스 시계열 데이터베이스
데이터 모델 관계형 데이터 모델 다양한 데이터 모델 시계열 데이터 모델
데이터 유형 구조화된 데이터 비정형 데이터 시계열 데이터
용도 구조화된 데이터 저장 및 관리 비정형 데이터 저장 및 관리 시계열 데이터 저장 및 관리

출처-https://substackcdn.com/image/fetch/f_auto,q_auto:good,fl_progressive:steep/https%3A%2F%2Fsubstack-post-media.s3.amazonaws.com%2Fpublic%2Fimages%2Fcb5bb38f-5383-495d-aed8-cf1d0a44e03b_1600x1600.png

 

참고URL

- ByteByteGo Newsletter : Understanding Database Types